你的位置:线上百家家乐网-买21点站-龙虎斗网-轮盘赢钱软件-骰宝网-德州扑克让牌网-三公赚钱平台-牛牛押注游戏-奥门真人网 > 体育赛事直播 >
中甲俱乐部外助薪酬总数不得越过400万欧元(税前)体育赛事直播
发布日期:2026-01-10 05:20 点击次数:188
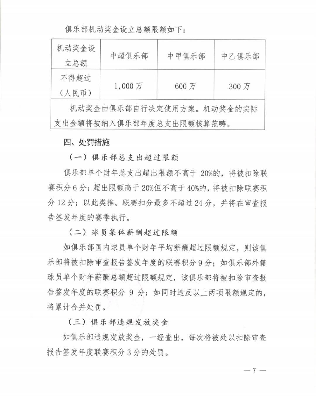
据足球报报谈,12月3日下昼,中足联发布《中国足球办事联赛俱乐部财务商定主义》体育赛事直播,对办事俱乐部一线队球员薪资作念出了详备限定:
中超俱乐部国内球员个东谈主薪酬不得越过500万元(税前),中甲国内球员个东谈主薪酬不得越过300万元(税前),中乙国内球员个东谈主薪酬不得越过120万。
中超俱乐部外助个东谈主薪酬不得越过300万欧元(税前),中甲俱乐部外助个东谈主薪酬不得越过150万欧元(税前)。
中超俱乐部外助薪酬总数不得越过1000万欧元(税前),中甲俱乐部外助薪酬总数不得越过400万欧元(税前)。中超俱乐部国内球员平均薪酬名额不得越过500万元(税前),中甲国内球员平均薪酬名额不得越过300万元(税前),中乙国内球员平均薪酬名额不得越过50万元(税前)。
至于入籍球员,各俱乐部可自行接受本俱乐部的入籍球员按照国内球员或外籍球员尺度彭胀相应的薪酬名额(包括球员个东谈主薪酬名额、国内球员平均薪酬名额或外籍球员薪酬总数),并在中足联或中足联授权机构备案,如中超俱乐部接受本俱乐部的入籍球员按外籍球员尺度彭胀薪酬名额,则外籍球员单个财年薪酬总数上限增多200万欧元,同期除入籍球员外的外籍球员薪酬总数不得越过(税前欧元)1.000万:中甲俱乐部接受本俱乐部的入籍球员按外籍球员尺度彭胀薪酬名额,则外籍球员单个财年薪酬总数上限增多80万欧元,同期除入籍球员外的外籍球员薪酬总数不得越过(税前欧元)400万。








剪辑:凌山
审核:十月
【着手:北京日报、足球报、中国足球办事联赛荟萃会官网】
声明:此文版权归原作家统统体育赛事直播,若有着手颠倒大略扰乱您的正当权利,您可通过邮箱与咱们赢得干系,咱们将实时进行贬责。邮箱地址:jpbl@jp.jiupainews.com

